Skip to content

Die wirksame Softwareorganisation

Ein strategisches Whitepaper über Effektivität als Eigenschaft eines Gesamtsystems.

Zielgruppe: Unternehmensleitung, Engineering Leadership, Verantwortliche für Transformation
Typ: Strategisches Synthesepapier
Version: 1.0
Autor: Stefan Ellersdorfer
Letzte Aktualisierung: 18.01.2026

Executive Summary

Viele Organisationen investieren erheblich in die Softwareentwicklung und erreichen dennoch keine verlässlichen Ergebnisse. Liefertermine sind schwer vorhersehbar, Qualitätsprobleme nehmen zu, und Veränderungen werden mit der Zeit immer kostspieliger. Typische Reaktionen darauf sind neue Werkzeuge, Skalierungsframeworks oder organisatorische Umstrukturierungen. Solche Maßnahmen erzeugen mitunter kurzfristige Effekte, führen jedoch selten zu nachhaltiger Verbesserung.

Die Ursache liegt in der Regel nicht in mangelndem Engagement oder fehlender Kompetenz. Sie liegt in einem grundlegenden Missverständnis darüber, was Effektivität in Softwareorganisationen tatsächlich bedeutet.

Effektivität ist keine Eigenschaft einzelner Personen, Teams oder Prozesse. Sie entsteht aus dem Zusammenspiel des gesamten Systems, in dem Software entwickelt wird. Die Optimierung isolierter Elemente – etwa durch höhere Auslastung, stärkere Standardisierung oder die Messung von Output – verschlechtert häufig die Gesamtwirksamkeit der Organisation, anstatt sie zu verbessern.

Wirksame Softwareorganisationen weisen wenige, aber entscheidende strukturelle Merkmale auf. Sie verstehen Softwareentwicklung als kontinuierlichen Lernprozess, nicht als lineare Produktion. Sie priorisieren schnelles und belastbares Feedback statt lokaler Effizienz. Sie gestalten technische Systeme so, dass Veränderungen beherrschbar bleiben, und organisatorische Strukturen so, dass Erkenntnisse in Handeln umgesetzt werden können.

Dieses Whitepaper zeigt, dass nachhaltige Effektivität aus dem Zusammenspiel von vier sich gegenseitig verstärkenden Kräften entsteht:

  1. Professionelle Ethik und Verantwortung, die technische Entscheidungen und langfristige Abwägungen leiten.
  2. Technische Exzellenz und Feedbackmechanismen, die bestimmen, wie sicher und zügig Systeme weiterentwickelt werden können.
  3. Teamdynamik und psychologische Sicherheit, die Lernen, Zusammenarbeit und frühe Problemerkennung ermöglichen.
  4. Organisationsstruktur und Befähigung, die festlegen, ob Erkenntnisse wirksam umgesetzt werden können.

Sind diese Kräfte aufeinander abgestimmt, entstehen verlässliche Lieferung, hohe Produktqualität und Anpassungsfähigkeit. Sind sie es nicht, treten Symptome wie Terminverfehlungen, wachsende technische Schulden, Demotivation oder langsame Reaktion auf Markt- und Regulierungsanforderungen zwangsläufig auf – unabhängig davon, welche Tools oder Frameworks eingesetzt werden.

Das Papier führt eine Dysfunktionskarte ein, die dabei hilft, Symptome von strukturellen Ursachen zu unterscheiden. Sie dient nicht der Schuldzuweisung und ersetzt kein methodisches Rezept, sondern unterstützt eine sachliche Diagnose und kontextabhängige Entscheidungen.

Dieses Dokument richtet sich an Führungskräfte, die Verantwortung nicht nur für die Lieferung, sondern für die langfristige Funktionsfähigkeit ihrer Softwareorganisation tragen. Es ist kein Aufruf zur radikalen Neuausrichtung, sondern ein Plädoyer für bewusste, systemische Weiterentwicklung – getragen von professioneller Verantwortung, technischer Disziplin und organisatorischer Realitätssicht.

Nachhaltige Effektivität entsteht nicht durch höhere Geschwindigkeit oder stärkeren Druck. Sie entsteht durch die Gestaltung technischer und sozialer Systeme, in denen verantwortungsvolles Handeln der natürliche Normalfall ist.

Effektivität als Systemeigenschaft

In vielen Organisationen wird Effektivität so behandelt, als sei sie eine individuelle oder lokale Eigenschaft. Teams gelten als leistungsstark oder leistungsschwach, Mitarbeitende als über- oder unterdurchschnittlich produktiv, Prozesse werden angepasst in der Erwartung, dass höhere Regelkonformität bessere Ergebnisse erzeugt. Allen diesen Ansätzen liegt dieselbe Annahme zugrunde: dass Effektivität durch die Optimierung einzelner Teile der Organisation herstellbar ist.

Diese Annahme ist in der Softwareentwicklung nicht tragfähig.

Softwareorganisationen sind komplexe sozio-technische Systeme. Ergebnisse entstehen aus dem Zusammenspiel von Menschen, Technologie und Struktur über die Zeit. In solchen Systemen führt die isolierte Verbesserung einzelner Elemente häufig zu einer Verschlechterung des Gesamtergebnisses. Höhere Auslastung reduziert Lern- und Erholungsräume. Starre Prozesse verzögern Feedback. Output-Optimierung erhöht Nacharbeit und verdeckte Risiken.

Effektivität lässt sich daher weder messen noch steigern, indem man individuelle Produktivität, Team-Velocity oder Tool-Einführung isoliert betrachtet. Sie ist eine Eigenschaft des Gesamtsystems.

Lokale Optimierung und systemisches Versagen

Ein besonders verbreitetes Fehlmuster ist lokale Optimierung. Anreizsysteme, Kennzahlen und Berichtslinien sind oft darauf ausgelegt, Effizienz auf Team- oder Individualebene zu maximieren. Die Folgen sind absehbar: wachsende Warteschlangen, zunehmende Übergaben und Feedbackzyklen, die sich über Wochen oder Monate erstrecken.

Aus lokaler Perspektive wirkt die Organisation ausgelastet und produktiv. Aus systemischer Perspektive verlangsamt sich Lernen, Probleme werden spät erkannt, und Veränderungen werden teuer.

Wirksame Organisationen verlagern den Fokus von Auslastung auf Fluss. Die zentrale Frage lautet nicht: „Wie viel Arbeit leisten wir?“, sondern: „Wie schnell und zuverlässig lernen wir, ob wir die richtige Arbeit tun?“ Diese Perspektive erfordert die Einsicht, dass freie Kapazität kein Zeichen von Ineffizienz ist, sondern eine Voraussetzung für Stabilität und Weiterentwicklung.

Die vier Kräfte der Effektivität

Wenn Effektivität aus dem Zusammenspiel des Gesamtsystems entsteht, folgt daraus unmittelbar:
Keine einzelne Maßnahme, Rolle oder Methode kann sie isoliert herstellen.

Wirksame Softwareorganisationen werden durch wenige, aber zentrale Kräfte geprägt. Diese beeinflussen, wie Entscheidungen getroffen werden, wie Arbeit organisiert ist und wie Lernen über die Zeit hinweg stattfindet. Keine dieser Kräfte wirkt unabhängig von den anderen. Erst ihr Zusammenspiel bestimmt die tatsächliche Effektivität des Systems.

Versuche, eine einzelne Dimension zu optimieren, während andere vernachlässigt werden, führen bestenfalls zu instabilen Verbesserungen – häufig jedoch zu neuen Formen von Dysfunktion.

Ein interagierendes System – keine Checkliste

Die hier beschriebenen Kräfte stellen weder ein Reifegradmodell noch eine Abfolge dar. Organisationen „durchlaufen“ diese Kräfte nicht Schritt für Schritt, und Defizite in einer Dimension lassen sich nicht durch Überinvestition in eine andere kompensieren.

Beispiele hierfür sind zahlreich:

  • Ausgeprägte technische Praktiken können fehlende psychologische Sicherheit nicht ersetzen.
  • Ein vertrauensvolles Teamumfeld kann technische Systeme mit hohen Änderungskosten nicht ausgleichen.
  • Ethische Grundsätze bleiben wirkungslos, wenn organisatorische Strukturen die Umsetzung verhindern.

Effektivität entsteht nur dann, wenn diese Kräfte gleichzeitig wirksam sind und sich gegenseitig verstärken.

1. Professionelle Ethik und Verantwortung

Jede Softwareorganisation trifft fortlaufend Abwägungen – explizit oder implizit. Entscheidungen über Qualität, Wartbarkeit, Sicherheit, Nutzerfolgen und regulatorische Risiken sind Teil der täglichen Arbeit. Häufig erfolgen sie unter Zeitdruck und bei unvollständiger Information.

Professionelle Ethik bildet den Orientierungsrahmen für diese Entscheidungen.

In wirksamen Organisationen wird Verantwortung nicht auf formale Richtlinien oder abstrakte Werte reduziert. Sie ist integraler Bestandteil technischer Entscheidungsfindung. Entwicklerinnen und Entwickler werden darin bestärkt, Risiken anzusprechen, Qualität einzufordern und langfristige Konsequenzen sichtbar zu machen – auch dann, wenn kurzfristige Ziele unter Druck geraten.

Ist diese Kraft schwach ausgeprägt, entstehen verdeckte Risiken. Technische Schulden werden nicht als bewusste Entscheidung, sondern als strukturelles Nebenprodukt akzeptiert. Kurzfristige Zielerreichung verdrängt langfristige Stabilität.

2. Technische Exzellenz und Feedback

Technische Systeme bestimmen die Kosten von Veränderung. Sind Systeme schwer verständlich, schlecht testbar oder nur mit hohem Risiko veränderbar, schränken sie die Handlungsfähigkeit der Organisation unmittelbar ein.

Wirksame Organisationen investieren gezielt in technische Praktiken, die schnelles und belastbares Feedback ermöglichen. Automatisierte Tests, kontinuierliche Integration und klare Systemstrukturen sind keine Selbstzwecke. Sie dienen dazu, Unsicherheit zu reduzieren und Lernen zu beschleunigen.

Technische Exzellenz bedeutet nicht Perfektion. Sie bedeutet, Systeme so zu gestalten, dass Veränderungen ohne Angst möglich sind. Ohne diese Fähigkeit bleibt strategische Absicht folgenlos, weil Entscheidungen operativ nicht zuverlässig umgesetzt werden können.

3. Teamdynamik und psychologische Sicherheit

Softwareentwicklung ist eine wissensintensive, kollaborative Tätigkeit. Lernen entsteht durch Austausch, durch das Hinterfragen von Annahmen und durch das frühe Sichtbarmachen von Problemen.

Psychologische Sicherheit ist die Voraussetzung dafür.

In wirksamen Organisationen können Mitarbeitende Unsicherheit äußern, Fehler benennen und Entscheidungen kritisch hinterfragen, ohne negative Konsequenzen befürchten zu müssen. Dadurch werden Probleme früh erkannt und Verbesserung wird möglich.

Fehlt diese Sicherheit, entsteht ein defensives Verhalten. Kommunikation wird vorsichtig, Probleme tauchen spät auf, und Lernen verlangsamt sich erheblich. Kein Prozess und kein Werkzeug kann diesen Verlust kompensieren.

4. Organisationsstruktur und Befähigung

Organisationsstrukturen bestimmen, wie Informationen fließen und wer auf Basis dieser Informationen handeln darf. Rollen, Entscheidungsbefugnisse, Genehmigungsprozesse und Finanzierungsmodelle beeinflussen unmittelbar, ob Erkenntnisse zu wirksamen Maßnahmen führen.

Wirksame Organisationen bringen Verantwortung und Entscheidungskompetenz in Einklang. Teams, die für Ergebnisse verantwortlich sind, erhalten die Befugnis, die notwendigen Entscheidungen zu treffen. Eskalation dient der Beseitigung von Hindernissen, nicht der Delegation von Verantwortung nach oben.

Sind Struktur und Befähigung nicht abgestimmt, entsteht chronische Frustration. Probleme werden erkannt, können aber nicht gelöst werden. Führung trifft Entscheidungen mit verzögertem oder verzerrtem Feedback. Die Organisation verliert Anpassungsfähigkeit.

Die Kosten von Ungleichgewicht

Die meisten ineffektiven Organisationen scheitern nicht an mangelndem Engagement oder fehlender Kompetenz. Sie scheitern an Ungleichgewicht. Verbesserungsinitiativen konzentrieren sich häufig auf gut sichtbare Aspekte – neue Werkzeuge, neue Prozesse, neue Strukturen – und vernachlässigen weniger greifbare, aber ebenso wirksame Kräfte wie professionelle Ethik oder psychologische Sicherheit.

Das Ergebnis ist vorhersehbar. Anfangserfolge verpuffen, Widerstände nehmen zu, und die Organisation kommt zu dem Schluss, „dass der Ansatz nicht funktioniert hat“, anstatt zu erkennen, dass das System nie in ein tragfähiges Gleichgewicht gebracht wurde.

Die folgenden Abschnitte vertiefen jede dieser Kräfte und zeigen, wie Fehljustierungen sich in der Praxis auswirken. Gemeinsam bilden sie einen Diagnose­rahmen, der erklärt, nicht nur was in einer Softwareorganisation geschieht, sondern warum.

Professionelle Ethik und Verantwortung

Jede Softwareorganisation trifft ethische Entscheidungen – unabhängig davon, ob sie diese explizit als solche versteht. Entscheidungen über Qualität, Sicherheit, Umgang mit Daten, Wartbarkeit und Nutzerfolgen sind Bestandteil der täglichen technischen Arbeit. Sie entstehen häufig unter Zeitdruck und Unsicherheit, ihre Konsequenzen reichen jedoch weit über den jeweiligen Entscheidungsmoment hinaus.

Professionelle Ethik schafft die Grundlage, solche Entscheidungen bewusst und reflektiert zu treffen, statt sie implizit dem Systemdruck zu überlassen.

In wirksamen Softwareorganisationen wird Ethik nicht auf Compliance-Regeln oder Verhaltenskodizes reduziert. Sie wird als praktische Disziplin verstanden, die technische Abwägungen leitet und Verantwortung auch dann handlungsfähig hält, wenn kurzfristige Anreize mit langfristigen Zielen kollidieren.

Ethik als tägliche technische Praxis

Ethische Verantwortung zeigt sich vor allem in kleinen, alltäglichen Entscheidungen. Ob mit bekannten Mängeln ausgeliefert wird, wie viel technische Schuld akzeptiert wird, wie gründlich Änderungen getestet werden oder wie Risiken gegenüber Stakeholdern kommuniziert werden – all dies sind ethische Fragen, die in technischer Form auftreten.

Wird Ethik als extern oder abstrakt verstanden, kippen diese Entscheidungen systematisch in Richtung kurzfristiger Optimierung. Lieferdruck verdrängt Überlegungen zu zukünftigen Kosten, Nutzerfolgen oder Systemstabilität. Mit der Zeit wird ethischer Kompromiss zur Normalität, selbst wenn keine einzelne Person Schaden beabsichtigt.

Wirksame Organisationen wirken dem entgegen, indem sie Verantwortung explizit und operativ verankern. Entwicklerinnen und Entwickler werden ermutigt, Risiken zu benennen, Bedenken zu formulieren und nachhaltige Lösungen einzufordern. Führung stärkt dieses Verhalten, indem Transparenz höher bewertet wird als scheinbarer Fortschritt und unbequeme Hinweise konstruktiv aufgenommen werden.

Verantwortung jenseits individueller Haltung

Ethische Verantwortung wird häufig als Frage persönlicher Integrität betrachtet. Persönliche Haltung ist wichtig, aber nicht ausreichend. Verantwortung muss strukturell getragen werden.

Organisationen, die auf individuellen Heroismus setzen, bringen ihre Mitarbeitenden in unauflösbare Konflikte. Wenn Zeitpläne, Anreizsysteme und Leistungsbewertungen Geschwindigkeit über Sorgfalt stellen, wird verantwortungsvolles Handeln zum Risiko. Auch hoch integre Personen passen sich unter dauerhaftem Systemdruck an.

Wirksame Organisationen erkennen diese Dynamik und gestalten Strukturen, die verantwortliches Verhalten ermöglichen. Zeit für Qualitätsarbeit wird geschützt, Risiken werden sichtbar gemacht, und das Ansprechen von Problemen hat keine persönlichen Nachteile. Verantwortung wird als gemeinsame Verpflichtung verstanden, nicht als Charaktertest.

Langfristige Folgen und die Kosten der Vernachlässigung

Die Folgen ethischer Vernachlässigung treten selten unmittelbar auf. Systeme funktionieren weiter, während sich Risiken schleichend aufbauen. Über die Zeit entstehen fragile Architekturen, operative Störungen, regulatorische Risiken und Vertrauensverlust – intern wie extern.

Diese Entwicklungen werden häufig fälschlich auf technische Komplexität oder äußere Zwänge zurückgeführt. Tatsächlich spiegeln sie eine Geschichte von Entscheidungen wider, in denen kurzfristige Lieferung wiederholt Vorrang vor langfristiger Verantwortung hatte.

Wirksame Organisationen akzeptieren, dass manche Formen von Fortschritt trügerisch sind. Funktionalität, die nicht sicher betrieben, gewartet oder weiterentwickelt werden kann, ist kein Erfolg, sondern aufgeschobenes Scheitern. Ethik liefert den Bezugsrahmen, um diesen Unterschied klar zu erkennen.

Die Rolle von Führung in der ethischen Ausrichtung

Führungskräfte prägen die ethische Grundlinie einer Softwareorganisation maßgeblich. Diese Verantwortung lässt sich nicht an Richtlinien oder Schulungen delegieren. Sie zeigt sich im täglichen Umgang mit Zielkonflikten, Vorfällen und Widerspruch.

Wenn Führung konsequent danach fragt, welche Auswirkungen Entscheidungen auf Systemstabilität, Nutzersicherheit und organisationales Lernen haben, wird Orientierung geschaffen. Werden Qualitätsbedenken hingegen als Hindernisse interpretiert, untergräbt dies jede ethische Absicht – unabhängig von offiziellen Leitbildern.

Ethische Ausrichtung verlangt keine Perfektion und keine Starrheit. Sie verlangt Konsistenz. Organisationen, die Verzögerungen akzeptieren, um systemische Risiken zu adressieren, gewinnen Glaubwürdigkeit. Organisationen, die permanente Beschleunigung einfordern, verlieren sie.

Ethik als Voraussetzung für Wirksamkeit

Professionelle Ethik ist keine optionale Ergänzung von Effektivität. Sie ist deren Voraussetzung. Ohne gemeinsame ethische Basis verkommt technische Exzellenz zu fragiler Optimierung, und Befähigung wird zur Belastung statt zum Vorteil.

Ethik verankert Entscheidungen, wenn Kennzahlen widersprüchlich sind, Ergebnisse unsicher bleiben und Druck am größten ist. Sie ermöglicht bewusste Abwägung und echtes Lernen aus den Konsequenzen.

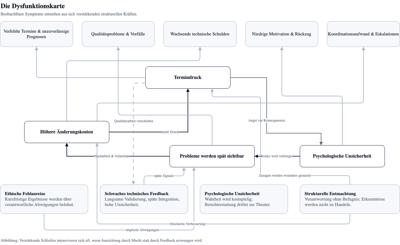
Die Dysfunktionskarte

Viele Softwareorganisationen nehmen wahr, dass etwas nicht wie beabsichtigt funktioniert. Liefertermine werden verfehlt oder ständig neu verhandelt, Qualitätsprobleme treten spät auf, technische Schulden wachsen, Teams wirken erschöpft oder resigniert, und Verbesserungsinitiativen verlaufen im Sande. Diese Beobachtungen sind korrekt – ihre Interpretation ist es häufig nicht.

Die Dysfunktionskarte dient dazu, sichtbare Symptome von strukturellen Ursachen zu unterscheiden. Ihr Zweck ist nicht Schuldzuweisung und auch nicht die Ableitung eines universellen Lösungsrezepts. Sie unterstützt eine nüchterne Diagnose dessen, was ein System stabil in einen problematischen Zustand bringt.

Dysfunktionskarte – sich selbst verstärkende Schleifen in Softwareorganisationen
Abbildung: Sichtbare Lieferprobleme entstehen aus sich selbst verstärkenden strukturellen Kräften.

Lesart der Karte

Die Karte ist nicht als lineares Ursache-Wirkungs-Diagramm zu verstehen. Sie beschreibt Rückkopplungsschleifen, die sich gegenseitig verstärken.

Im Zentrum steht eine dominante Schleife:

Termindruck führt zu psychologischer Unsicherheit.
Psychologische Unsicherheit bewirkt, dass Probleme spät sichtbar werden.
Späte Problemerkennung erhöht die Kosten von Veränderungen.
Hohe Änderungskosten verstärken wiederum den Termindruck.

Diese Schleife erklärt, warum Organisationen trotz hoher Aktivität und steigender Steuerungsdichte zunehmend an Wirksamkeit verlieren.

Die untere Ebene der Karte zeigt strukturelle Kräfte, die diese Schleife speisen. Die obere Ebene zeigt die Symptome, auf die Führungskräfte typischerweise reagieren.

Sichtbare Symptome sind keine Ursachen

Zu den häufig beobachteten Symptomen zählen:

  • verfehlte Termine und unzuverlässige Prognosen
  • wachsende technische Schulden
  • Qualitätsmängel und operative Vorfälle
  • sinkende Motivation und Bindung
  • steigender Koordinationsaufwand
  • eskalationsgetriebene Entscheidungsfindung

Diese Symptome lösen nachvollziehbare Reaktionen aus: stärkere Kontrolle, engere Vorgaben, zusätzliche Prozesse, neue Werkzeuge. Kurzfristig kann dies den Eindruck von Stabilisierung erzeugen. Langfristig verstärken diese Maßnahmen jedoch häufig genau jene Kräfte, die die Symptome hervorrufen.

Die Dysfunktionskarte macht sichtbar, dass diese Symptome nachgelagerte Effekte sind. Wer sie isoliert behandelt, greift zu spät im System an.

Vier strukturelle Quellen von Dysfunktion

Wiederkehrende Dysfunktionen lassen sich konsistent auf Fehlstellungen in einer oder mehreren der vier Kräfte der Effektivität zurückführen.

1. Ethische Fehljustierung

Wenn kurzfristiger Output systematisch höher bewertet wird als verantwortungsvolle Abwägung, entstehen verdeckte Risiken. Qualitätsbedenken werden relativiert, technische Schulden implizit akzeptiert, und das Ansprechen von Problemen wird als hinderlich wahrgenommen.

Ethik wird in solchen Systemen nicht offen verletzt, sondern stillschweigend verdrängt. Verantwortung wird individualisiert, während strukturelle Anreize gegenteilig wirken.

2. Unzureichendes technisches Feedback

Fehlendes oder verspätetes technisches Feedback erhöht Unsicherheit. Wenn Tests, Integration und Validierung spät erfolgen, ersetzen Annahmen und Berichte reale Erkenntnis. Entscheidungen werden getroffen, ohne belastbare Rückmeldung aus dem System.

Planung tritt an die Stelle von Lernen. Abweichungen werden erst sichtbar, wenn Korrekturen teuer oder politisch schwierig geworden sind.

3. Psychologische Unsicherheit

Wird Termintreue über Macht, Hierarchie oder vertragliche Sanktionen erzwungen, passen sich Teams rational an. Unsicherheit wird nicht mehr offen kommuniziert, Risiken werden abgeschwächt formuliert, Fortschrittsberichte werden defensiv.

Es entsteht eine Berichtstheater-Dynamik: Formal wird geliefert, faktisch wird Wissen unterdrückt. Probleme werden nicht gelöst, sondern vertagt.

4. Strukturelle Entmündigung

Wenn Verantwortung nicht mit Entscheidungskompetenz einhergeht, bleiben Erkenntnisse folgenlos. Teams erkennen Risiken, können aber nicht handeln. Führung trifft Entscheidungen mit zeitverzögertem oder gefiltertem Feedback.

Die Organisation reagiert immer später, immer zentraler und mit zunehmender Härte – ein Muster, das die zentrale Schleife weiter verstärkt.

Verstärkende Fehlerschleifen

Die eigentliche Gefahr liegt nicht in einzelnen Schwächen, sondern in den Rückkopplungseffekten, die sie erzeugen.

Ein typisches Muster:

  • Termindruck senkt psychologische Sicherheit.
  • Geringe Sicherheit verzögert das Sichtbarwerden von Problemen.
  • Späte Problemerkennung erhöht Änderungsaufwand und Risiko.
  • Hoher Änderungsaufwand erzeugt zusätzlichen Termindruck.

Aus Sicht der Organisation entsteht der Eindruck, dass noch mehr Steuerung nötig sei. Tatsächlich verschlechtert jede zusätzliche Druckmaßnahme die Qualität der Informationen im System.

Warum Verbesserungsinitiativen scheitern

Viele Organisationen durchlaufen wiederholt Veränderungsprogramme: neue Methoden, neue Strukturen, neue Tools. Aus Sicht der Dysfunktionskarte ist das Scheitern dieser Initiativen wenig überraschend.

Typischerweise adressieren sie eine Kraft isoliert:

  • Technische Praktiken ohne psychologische Sicherheit
  • Empowerment ohne reale Entscheidungskompetenz
  • Werteerklärungen ohne veränderte Anreizsysteme
  • Kulturprogramme ohne Anpassung von Termindruck und Verträgen

Da die grundlegenden Rückkopplungen bestehen bleiben, wird die Initiative neutralisiert oder absorbiert. Die Organisation schließt daraus, dass „der Ansatz nicht funktioniert hat“, obwohl sich das System faktisch nicht verändert hat.

Nutzung der Dysfunktionskarte als Diagnoseinstrument

Die Dysfunktionskarte entfaltet ihren Nutzen nicht als Rezept, sondern als Denkrahmen. Sie unterstützt Führungskräfte dabei, andere Fragen zu stellen:

  • Auf welche Symptome reagieren wir reflexhaft?
  • Welche Kräfte verstärken sich derzeit gegenseitig?
  • Wo verwechseln wir formale Kontrolle mit Wirksamkeit?
  • Welche strukturellen Bedingungen machen verantwortungsvolles Handeln schwierig?

Diese Fragen verschieben den Fokus von Ausführung auf Gestaltung.

Von Diagnose zu gezielter Veränderung

Diagnose dient nicht der Analyse um ihrer selbst willen. Sie schafft Orientierung. Wer erkennt, welche Kräfte aktuell wirksam sind, kann gezielt eingreifen – mit begrenzten, aber wirksamen Maßnahmen.

Wirksame Organisationen eliminieren Dysfunktion nicht vollständig. Sie entwickeln die Fähigkeit, sie früh zu erkennen, ihre Ursachen zu verstehen und gegenzusteuern, bevor sie strukturell verfestigt ist.

Der folgende Abschnitt beschreibt, wie sich diese Fähigkeit in der Praxis zeigt – und was wirksame Softwareorganisationen im Alltag tatsächlich anders machen.

Was wirksame Organisationen anders machen

Wirksame Softwareorganisationen unterscheiden sich nicht durch einzelne Methoden, Frameworks oder Rollenmodelle. Sie zeichnen sich durch wiederkehrende Muster im Umgang mit Unsicherheit, Entscheidungen und Lernen aus. Diese Muster sind unabhängig von Branche, Organisationsgröße oder regulatorischem Umfeld beobachtbar.

In der Praxis sind sie weniger spektakulär als viele Transformationsprogramme. Ihre Wirkung entfaltet sich nicht durch große Ankündigungen, sondern durch konsequente Alltagsentscheidungen.

Pläne werden als Hypothesen behandelt

In wirksamen Organisationen gelten Pläne nicht als Zusagen, sondern als vorläufige Annahmen über eine unsichere Zukunft. Schätzungen werden als Prognosen verstanden, die sich mit wachsendem Wissen verändern müssen. Abweichungen gelten nicht als Versagen, sondern als Signal für neues Lernen.

Diese Haltung verändert den Umgang mit Planung grundlegend. Fortschritt wird nicht an der Einhaltung ursprünglicher Annahmen gemessen, sondern an der Reduktion von Unsicherheit. Planung dient der Orientierung, nicht der Kontrolle.

Probleme werden früh und bewusst sichtbar gemacht

Wirksame Organisationen verwechseln Stabilität nicht mit Stille. Sie erwarten, dass Probleme auftreten, und gestalten ihre Systeme so, dass diese früh sichtbar werden. Technische Risiken, Qualitätsdefizite und organisatorische Spannungen werden thematisiert, solange ihre Behebung noch überschaubar ist.

Diese Transparenz ist kein kultureller Zufall. Sie wird strukturell unterstützt. Berichtssysteme belohnen das frühe Benennen von Problemen, nicht deren spätes Kaschieren. Eskalation dient der Unterstützung, nicht der Sanktion.

Fokus auf Fluss statt Auslastung

Statt maximale Auslastung zu verfolgen, optimieren wirksame Organisationen den End-to-End-Fluss von Arbeit. Sie begrenzen parallele Arbeit, reduzieren Koordinationsaufwand und erhalten bewusste Puffer für Unvorhergesehenes.

Das Ergebnis ist häufig kontraintuitiv: Obwohl einzelne Personen oder Teams weniger „beschäftigt“ wirken, wird die Gesamtlieferfähigkeit verlässlicher. Durchsatz entsteht nicht durch mehr Arbeit, sondern durch weniger gleichzeitige Arbeit.

Investition in Veränderbarkeit

Wirksame Organisationen investieren kontinuierlich in die Fähigkeit zur Veränderung. Technische Maßnahmen zur Reduktion zukünftiger Änderungskosten werden nicht als interne Optimierung, sondern als strategische Investition verstanden.

Refactoring, Wartung und Verbesserung der Systemstruktur sind fester Bestandteil der Arbeit. Sie werden nicht nur dann durchgeführt, wenn akute Probleme auftreten, sondern präventiv. Dadurch bleibt Handlungsspielraum erhalten, auch wenn neue Anforderungen oder regulatorische Änderungen eintreten.

Entscheidungen folgen dem Wissen

Entscheidungen werden dort getroffen, wo die relevanten Informationen vorhanden sind. Teams mit Ergebnisverantwortung erhalten die Befugnis, innerhalb klarer Leitplanken Entscheidungen zu treffen. Führung greift ein, wenn Zielkonflikte oder strukturelle Hindernisse bestehen – nicht, um operative Entscheidungen zu ersetzen.

Diese Nähe von Entscheidung und Wissen reduziert Verzögerungen und stärkt Verantwortung. Eskalation ist möglich, aber nicht der Standardmechanismus der Steuerung.

Kennzahlen dienen der Erkenntnis, nicht der Steuerung

Wirksame Organisationen nutzen Kennzahlen als Informationsquelle, nicht als Druckmittel. Metriken werden verwendet, um Muster zu erkennen, Fragen zu stellen und Entscheidungen zu unterstützen. Werden Kennzahlen verzerrt interpretiert oder systematisch „optimiert“, werden sie angepasst oder verworfen.

Ziel ist Verständnis, nicht Compliance. Messung dient dem Lernen, nicht der Disziplinierung.

Umgang mit Fehlern als Lernprozess

Fehler werden nicht individualisiert, sondern systemisch betrachtet. Vorfälle, Qualitätsprobleme und Beinahe-Fehler werden analysiert, um strukturelle Ursachen zu identifizieren. Schuldzuweisung wird bewusst vermieden, da sie Lernen verhindert und Informationen verzerrt.

Diese Haltung reduziert nicht Verantwortung, sondern erhöht sie. Verantwortung bedeutet, Ursachen zu verstehen und Bedingungen zu verbessern – nicht, Schuldige zu benennen.


Diese Muster entstehen nicht zufällig. Sie sind das Ergebnis bewusster Entscheidungen über Struktur, Anreize und Führungshaltung. Sie machen sichtbar, wie sich die zuvor beschriebenen Kräfte der Effektivität im Alltag ausdrücken.

Der abschließende Abschnitt richtet den Blick auf die Rolle von Führung und beschreibt, welche Verantwortung Führungskräfte tragen, wenn Effektivität als Systemeigenschaft verstanden wird.

Implikationen für Führung

Wenn Effektivität eine Eigenschaft des Gesamtsystems ist, verändert sich die Rolle von Führung grundlegend. Führung kann Effektivität nicht anordnen, kontrollieren oder erzwingen. Sie kann jedoch die strukturellen Bedingungen gestalten, unter denen wirksames Verhalten entstehen oder verhindert werden kann.

Die Verantwortung von Führung liegt daher weniger in der operativen Steuerung als in der bewussten Gestaltung des Systems.

Von Gewissheit zu Neugier

Wirksame Führung akzeptiert, dass Unsicherheit ein inhärenter Bestandteil von Softwareentwicklung ist. Statt frühzeitige Gewissheit einzufordern, fördern wirksame Führungskräfte Fragen, Hypothesen und lernorientierte Planung.

Neugier ersetzt Gewissheit als Führungsprinzip. Annahmen werden offen benannt, Prognosen regelmäßig überprüft, und Kurskorrekturen gelten nicht als Schwäche, sondern als Ausdruck funktionierender Lernfähigkeit.

Diese Haltung signalisiert, dass Realität wichtiger ist als Planerfüllung.

Von Kontrolle zu Ermöglichung

In dysfunktionalen Systemen wird auf Probleme häufig mit zusätzlicher Kontrolle reagiert. Vorgaben werden verschärft, Berichte detaillierter, Genehmigungsprozesse ausgeweitet. Kurzfristig entsteht der Eindruck von Handlungsfähigkeit. Langfristig verschlechtert sich die Qualität der Informationen im System.

Wirksame Führung verfolgt einen anderen Ansatz. Sie nutzt Autorität, um Hindernisse zu beseitigen, nicht um Druck zu erhöhen. Kontrolle wird dort reduziert, wo sie Feedback verzerrt oder Verantwortung untergräbt. Führung schafft Räume, in denen verantwortungsvolles Handeln möglich ist.

Ermöglichung ersetzt Durchsetzung.

Von Output zu Systemgesundheit

Kurzfristiger Output ist leicht messbar und politisch attraktiv. Langfristige Systemgesundheit ist schwerer sichtbar, aber entscheidend für nachhaltige Wirksamkeit. Wirksame Führung richtet ihre Aufmerksamkeit bewusst auf Signale wachsender Reibung: zunehmende Nacharbeit, steigender Koordinationsaufwand, defensive Kommunikation, sinkende Veränderungsfähigkeit.

Diese Signale werden nicht ignoriert oder rationalisiert. Sie werden als Frühwarnindikatoren verstanden, die strukturelle Anpassungen erfordern. Interventionen zielen darauf ab, Balance wiederherzustellen, nicht kurzfristig zu beschleunigen.

Von Heroismus zu Nachhaltigkeit

Organisationen mit strukturellen Defiziten neigen dazu, außergewöhnliche Anstrengungen zu feiern. Überstunden, kurzfristige Rettungsaktionen und individuelle Opfer werden als Beleg für Engagement gewertet.

Wirksame Führung interpretiert solche Muster anders. Sie erkennt darin Hinweise auf systemische Schwächen. Nachhaltige Lieferung, ereignisarme Releases und stabile Abläufe gelten als Erfolgskriterien, nicht spektakuläre Rettungsaktionen.

Diese Perspektive reduziert verdeckte Risiken und stärkt langfristige Verlässlichkeit.

Von Anordnung zu Gestaltung

Ein zentraler Irrtum vieler Transformationsbemühungen besteht darin, Effektivität durch Vorgaben herstellen zu wollen. Methoden, Prozesse oder Strukturen werden eingeführt, ohne die zugrunde liegenden Rückkopplungen zu verändern.

Wirksame Führung versteht Organisationen als gestaltbare Systeme. Anreize, Entscheidungswege, Vertragsmodelle und Zeitdruck werden als Designparameter betrachtet. Veränderung erfolgt gezielt, schrittweise und auf Basis von Beobachtung und Feedback.

Führungserfolg misst sich nicht daran, wie konsequent Vorgaben durchgesetzt werden, sondern daran, wie gut das System lernt und sich anpasst.


Dieses Paper ist bewusst kurz gefasst. Es soll eine gemeinsame konzeptionelle Landkarte der Effektivität in Softwareorganisationen bereitstellen.

„The Effective Software Engineer“ verfolgt einen ausführlicheren Ansatz. Es untersucht diese Ideen anhand konkreter Praktiken, ethischer Überlegungen und realer Rahmenbedingungen und zeigt, wie systemische Kräfte die alltägliche Entwicklungsarbeit und die langfristigen Ergebnisse der Organisation beeinflussen.


Wirksame Softwareorganisationen entstehen nicht durch die Einführung der „richtigen“ Praktiken. Sie entstehen, wenn professionelle Verantwortung, technische Fähigkeit, psychologische Sicherheit und strukturelle Befähigung in ein stabiles Gleichgewicht gebracht werden.

Die Aufgabe von Führung besteht darin, dieses Gleichgewicht zu erhalten. Nicht durch Kontrolle, sondern durch bewusste Gestaltung.